About Process Contact
CLOSE X

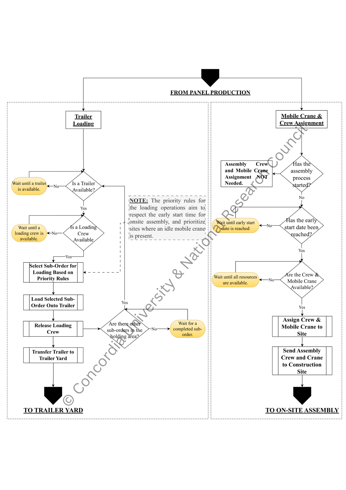
LOGISTICS

Key Resources

  • Trucks
  • Horizontal and Vertical Trailers
  • Logistics Crews

The Critical Link Between Factory and Construction Site

After panelized production, the panels must be transported to the construction site according to schedule. Without a well-coordinated logistics plan, assembly can be delayed and the entire construction timeline disrupted.

Panel Delivery Workflow

Logistics Benefits

Time Icon

Reduced Idle Time

Equipment is dispatched only when needed, reducing wait times

CO2 Icon

Reduced Waste

Efficient routing minimized journey times, leading to lower emissions

Efficiency Icon

Increased Productivity

Trucks and trailers move efficiently, minimizing factory disruption

↑