About Process Contact
CLOSE X

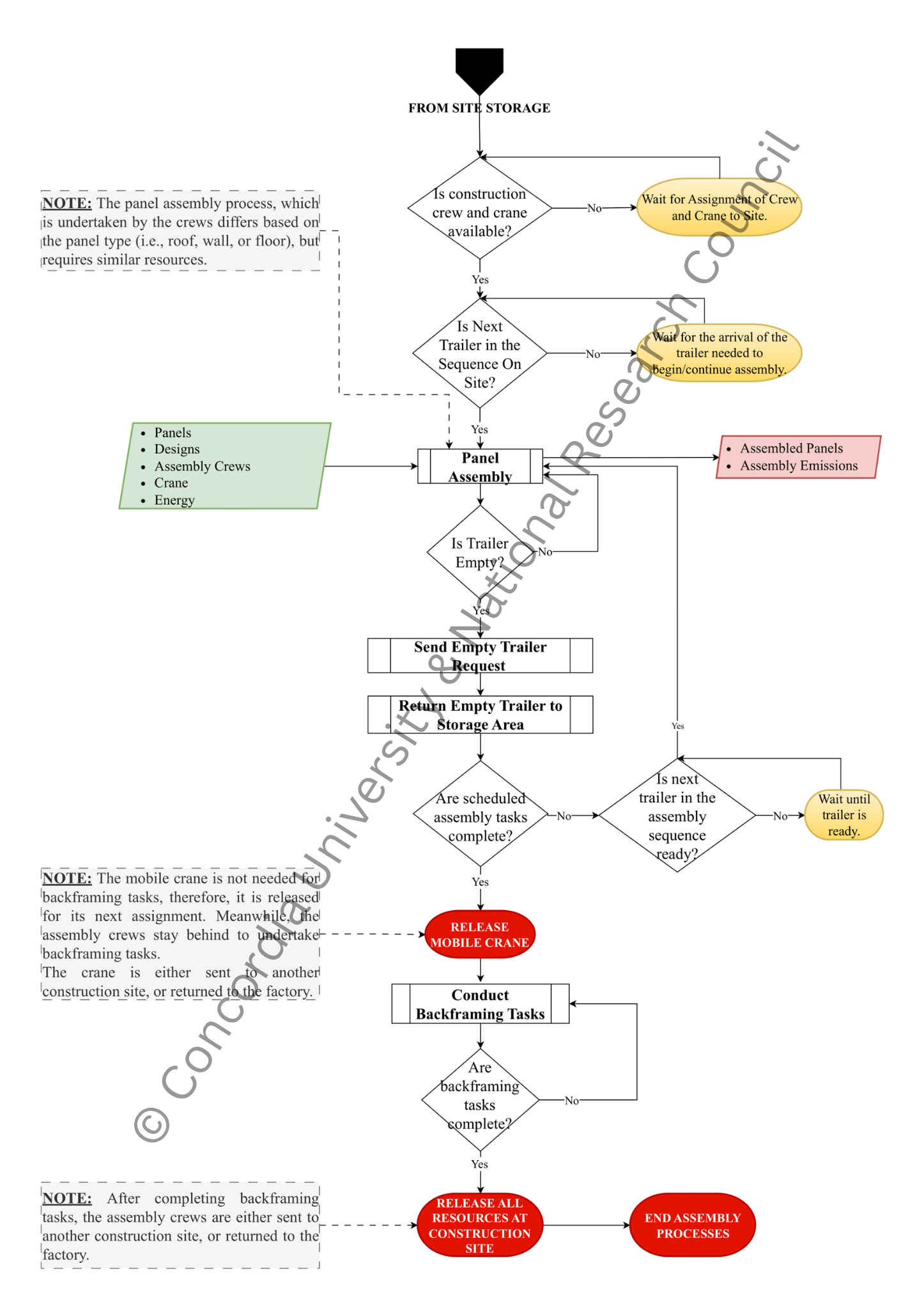
ON-SITE ASSEMBLY

Key Resources

  • Mobile Cranes
  • Assembly Crews
  • Handheld Tools

The Critical Idea for On-Site Assembly

During the onsite assembly phase, the construction crews assemble the panels into a usable space supported primarily by mobile cranes and other equipment.

On-Site Process

On-Site Assembly Benefits

Productivity Icon

Higher Productivity

Prefabricated components are assembled quickly, reducing assembly times

Defects Icon

Improved Safety

Reduced crew presence and more mechanization lower injury risks

Labor Icon

Reduced Resource Needs

Increased mechanization reduces resources and costs

↑