The Goal of Selective Demolition
Selective demolition aims to maximize the recovery of reusable and recyclable materials while minimizing environmental impact through a careful and systematic deconstruction process.
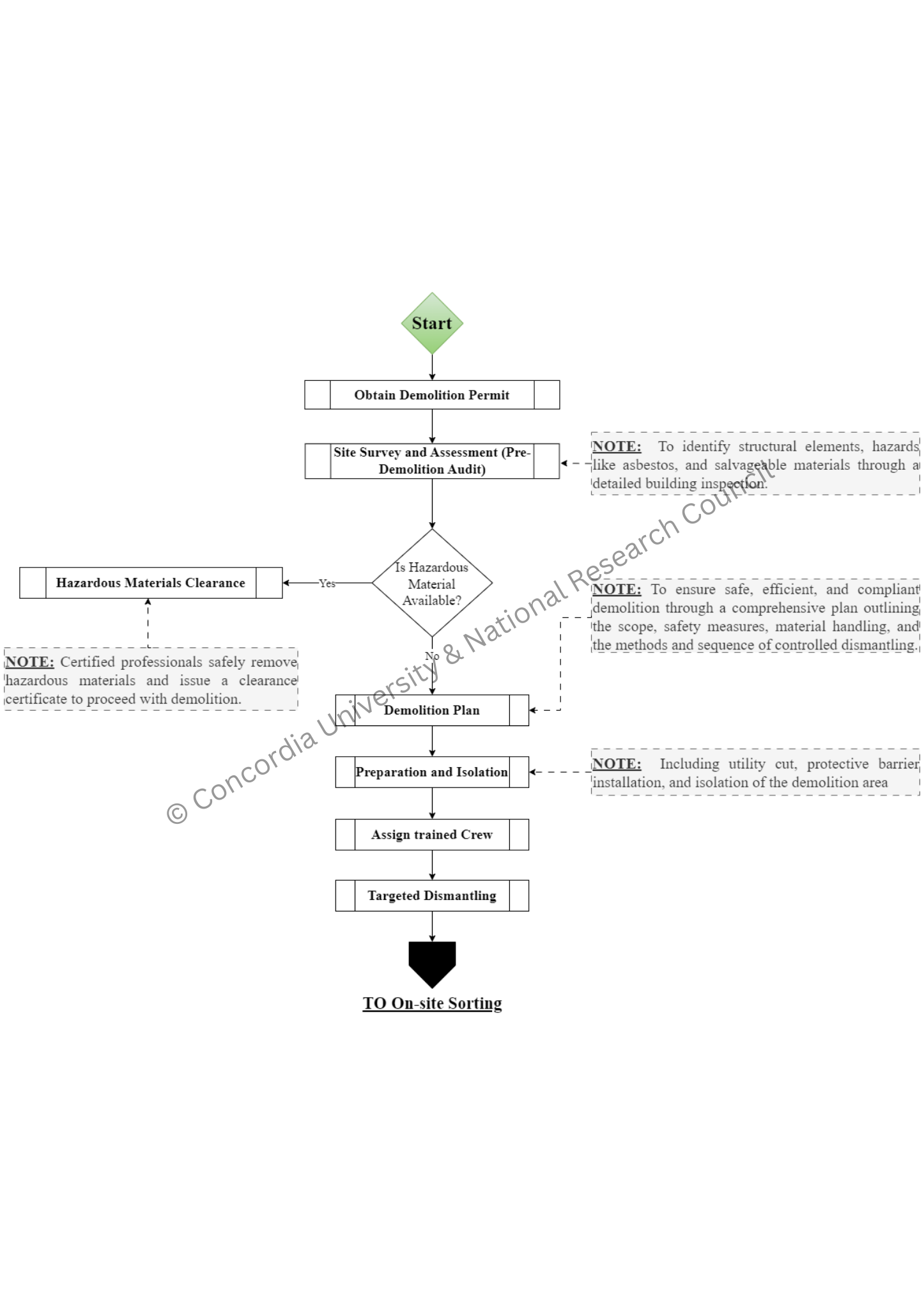
Demolition Sequence
Selective Demolition Benefits
Material Reuse
Careful dismantling preserves components for reuse in future projects
Environmental Impact Reduction
Diverting waste from landfills helps lower emissions and conserve resources
Job Creation
Deconstruction creates more skilled jobs than traditional demolition