The Goal of Reverse Material Flow
The goal of Reverse Material Flow is to redirect recovered materials from deconstruction or demolition back into the supply chain for reuse or recycling, thereby reducing waste, conserving resources, and supporting a circular economy.
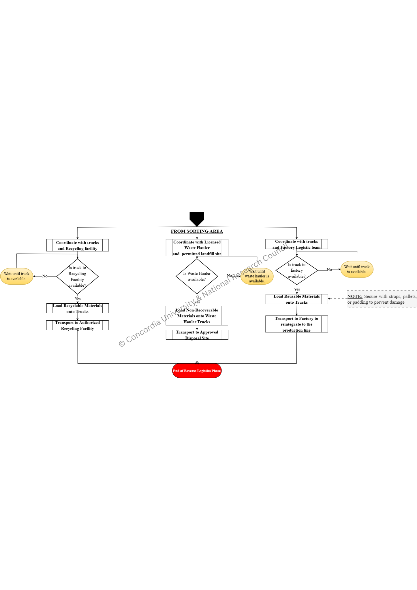
Reverse Logistics Phase
Reverse Material Flow Benefits
Supply Chain Support
Feeds recovered materials back into manufacturing and construction
Reduced Virgin Material Demand
Lowers reliance on raw materials, conserving natural resources
Economic Opportunities
Creates business models around salvage, resale, and material innovation
↑